你还不知道?这些学生是今年留学圈的最大赢家!
都说2023年最苦不过是已经留学和计划留学申请的学生群体们。因为2023开年不过短短几周,研究生申请趋势就迎来巨变,简直是大换血!
1
金融&科技行业大裁员-就业难
高盛近日裁员3200人,约占49000名员工的6.5%,其中超过三分之一的员工来自其核心交易和银行部门;
瑞士信贷去年已裁员9000人,这可是该银行有史以来最大规模的一次裁员;
摩根斯坦利裁员1600人;
美国银行计划于今年上半年裁员1500人。
谷歌裁员1.2万人,特斯拉裁员6000人,推特裁员3700人。Meta裁员1.1万人,云计算巨头Salesforce裁员7000人。传说中的“CS铁饭碗”也不再坚不可摧……
面对就业寒潮和“僧多肉少”的局面,不少海本学生选择继续深造开启硕士研究生申请流程,另有一部分深陷裁员风波的打工人选择重回校园,为未来就业做好准备。这无疑增加了研究生申请的难度与申请人的平均竞争力。
2
学历要求上升&政策放宽-竞争难
根据Redian新闻网提供的数据,从 2018 年 1 月至 2022 年 5 月,国内外应届生的竞争力指数排序大致如此:“海外 QS100 > 海外非 QS100 ≈ 国内 985/211 > 国内非 985/211”。
为应对学历要求膨胀和各行业学历门槛上升的新变化,不少家庭都愿意让孩子们出国留学“镀金”,获得更多职位选择权。高学历需求的上升直接导致出国留学人员的激增。根据央视发布的《留学市场调查》来看,2022-2023 申请季,留学申请人数暴增 63% !无论是申请人数、申请数量,均出现明显上涨。
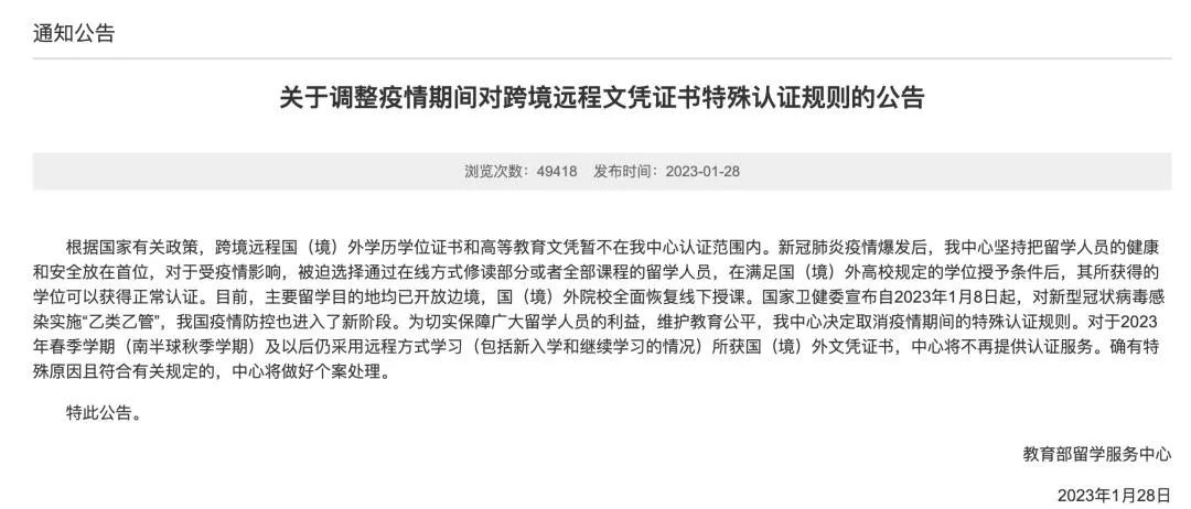
隔离政策的取消、政策支持出国留学的改变也大力推动了留学生走向世界。同期,教育部留学服务中心表示2023年起,不再认证海外远程课程文凭,种种因素导致后疫情时代的出国留学必定面临竞争持续加剧、申请人急剧增多的情况。
3
大学排名不再可靠-选择难
截止去年11月,T14法学院中就有6所宣布退出U.SNews法学院排名,这当中包含耶鲁大学、斯坦福大学、哈佛大学、哥伦比亚大学、加州大学伯克利分校和乔治城大学。多所TOP名校医学院也继而宣布退出排名,越来越多学者表示US News排名方式、准确性都存在问题,这也让一贯以排名来选择或定位海外院校的学生及家长顿感失去方向。
网络上众说纷纭的选校建议更多是对院校的宏观理解,在具体到个人后往往是不够准确的。
在不同专业不同项目究竟有怎样的优势与劣势?
信息爆炸的时代该选择什么样的资讯?
如何根据自身情况匹配最适合的选校规划路线?
个人的力量是有限的,只有深耕多年留学申请的专业团队才能用大量经验、数据及案例为你选择留学最优道路。想与常青藤精英教育资深导师预约免费【1v1定制申学规划】请扫描下方二维码预约
4
录取率逐年下滑,未来仅1%-录取难
1992年,美国这些最精英的大学本科的平均录取率超过27%。而到了2021年,这个数字已经下滑到6%。根据预测,30年之后,美国最精英的大学录取率会在1%-2%之间。数据预测得出的录取率平均是1.5%。其中,斯坦福大学0.7%,普林斯顿和耶鲁1%,西北和宾大1.1%,哥大1.2%……
名校的稀缺性推动了不断增长的需求。一所学校的录取率越低,该学校offer的含金量(大家所认为的)就会越高。名校水涨船高的名望和认可度正在不断在吸引更多的申请者,这会加剧供需的进一步失衡。
尽管留学局势日益紧张,
截至到2月底,已经有大量海本的常青藤学员在23Fall拿到梦校Offer👇
(想了解更多案例请扫描文中二维码添加小助手进行咨询~)
到底是什么让常青藤的学员在一众竞争者中突出重围,得到招生官的青睐呢?
因为有常青藤精英教育团队为你提供:👇
👉200+ 合作院校资源
作为美国本土留学机构,深耕高等教育领域逾10年,团队潜心开发和维护顶级学校渠道资源, 至今已拥有百余所顶级院校的<推荐录取资源>。
👉2000+ 钻石导师团队协助
2000+博士及以上水平的导师加盟,更有前名校招生官及面试官鼎力相助,对学生的学术、就业、背景提升等方面进行全方位辅导。
👉实习,科研,论文顶级资源对接助力名校申请
与众多世界五百强企业深度合作,开展线上线下多元化名企实习项目;网罗近千名高校教授开发出名校科研PBL并组成明星编审团队,业内首推国际期刊直通车服务
👉名师多对1为学生申请保驾护航
从咨询、选校、文书、背景提升、申请填写、面试辅导、录取跟进,到招生官团队申请策略制定与申请质量把关等全力助力你的硕士申请
👉100%成功率名校录取率业内领先的服务
至今已累计帮助超过5000名学生实现名校梦想。TOP50录取率高达98%,藤校录取率遥遥领先!
在这个艰难的申研季,
常青藤特别为关注我们的同学准备了申研礼包,干货与福利一个不少!
“最大赢家”常青藤学员申研福利
第一波福利:
同学们扫码添加小助手,回复“常青藤”即可对接资深导师获得免费【1v1定制申研咨询】
对接咨询的同学均可获得价值$199的专业评估和定校报告👇
第二波福利:
联系咨询的同学还可以获得:
(1)2022常青藤中国留学生白皮书(涵盖留学生画像分析+各国大数据解读及规划指导+考试数据及备考建议+中国留学生就业意向与趋势等)
2022常青藤中国留学生白皮书内容摘录
(2)美国TOP名校专业百科(涵盖20+热门专业;包括相关项目及排名、项目DDL、申请渠道等!)
美国TOP名校专业百科文件节选
第三波福利:
添加小助手即可获得以下申学助力礼包:
(1)GRE高频实战真题免费放送
GRE高频实战真题节选
(2)推荐信套瓷专业模板+攻略
(更多申学资源合集等你领取!留学机构的羊毛等你来薅!)
常青藤精英教育想借此机会
让同学们获得专业留学机构的资源与视野!
帮助同学们在艰难留学季突出重围、
收获最多高质量Offer!
23Fall申请季的末尾有不少DIY申研被拒或录取结果不尽如人意的同学找到我们,在时间紧任务重的背景下开启第二波硕士申请冲刺。我们发现DIY的学生往往会陷入一些错误判断和申请误区里:
- 对自身背景评估不准确。选校时信息搜集不全面,导致申请定位过高或过低。
- 文书抓不住重点。体现不出个人经历与项目的匹配,难以脱颖而出。
- 申请中的重要流程出现错误(如:网申,推荐信等提交)
- 没有从本科选课开始获得指导,导致申研时无法申请自己喜欢的项目
留学申请是一场漫长艰巨的战争,因为试错成本高、各院校项目信息繁杂、且每个人的情况和需求都各不相同,所以有了专业留学机构的存在。常青藤精英教育致力于为中国学生提供优质教育资源,帮助每一位同学实现留学深造的梦想。
常青藤精英教育扎根于纽约华尔街
用10年的经验帮助中国学生冲进英美澳加名校
我们的招生官团队与
TOP50顶级名校建立<推荐录取机制>!
常青藤的实力包括且不仅限于下面几个方面
👇👇👇
以曾经接触过的学生情况来说,许多双非、低GPA、实习经历不出色的同学就是靠着一纸文书最终拿到了心仪的offer、踏入了理想的院校!
常青藤精英教育团队的文书老师由北美TOP30名校PHD和美国大学教授组成,根据学生专业提供最有深度的文书修改!并且由北美名校招生官团队双把关,一步从申请者中脱颖而出!
简历修改前后⬇️
文书修改前后⬇️
简历和文书都向招生官展示了你的个人特点,常青藤的教授&PHD文书团队能向你保证:
✅精准分析申请人背景,挖掘闪光点,呈现个人优势,语言呈现对自身专业的深度了解
✅深入研究学校特色和申请项目,精准把握定位
✅拒绝模板,100%原创,所有文书量身打造
名企实习,
1000+资源岗位内推任你挑选!
常青藤精英教育与部分世界五百强企业在职人士建立合作内推机制,将优质的实践资源与学生具体情况相匹配。
标准化成绩不再是名校判定能力的唯一标准!你的经历、背景和实践才能让招生官眼前一亮!
向下滑动查看所有内容
超硬核资源!
名校科研+论文发表,背景再提升!
除了实习,名校科研以及论文发表也是申请中出奇制胜的一部分。尤其是理工科专业,如果能有一项突出的科研成果、或者是一篇EI级别的论文发表,哪个招生官不得为你驻足?实在是对背景扬长避短的好计策!
【独家稿件声明】本文为常青藤精英教育原创,未经授权,任何媒体、个人均不得全部或部分转载引用本文内容。转载或引用必须获得常青藤精英教育授权,并标注来源“常青藤精英教育”。违反上述声明者,本网站将追究其相关法律责任。
常青藤精英教育(Ivy Elite Inc. )创立于2012年,是一家总部位于纽约,专注于高端美国留学的咨询公司。我们利用美国本土化的优势和成熟的运营机制,与上百所海外知名院校达成战略合作协议,拥有宝贵的推荐录取资源,是受到美国国际招生协会AIRC和国际教育顾问委员会ICEF权威认证的美国留学中介。

官宣!GRE考试改革,9月起考试时长缩短至2小时内!

布朗大学教授做背书,2.9GPA一样冲击顶尖生物专业!

Offer捷报 l Cornell 金融工程 Offer+1!祝贺来自TOP100本科院校的常青藤L学子斩获梦校录取!

大神也有短板?气质女学霸“大补”两段500强内推实习,教你一扫众人挺进哥大超硬核BA商业分析项目!

英国果断出手!临时取消1年硕留学生陪读签证!学签转工签也有变化!

三战GRE仅上315,凭借清晰规划、优质文书被JHU/NYU/USC生物医学项目争相录取!

24fall留美好消息!普林斯顿、哥大、纽大等多所顶尖名校扩招!

